联系我们
学院微博
川科首页
网站首页
学院介绍
学院简介
部门设置
员工简介
学院寄语
新闻中心
高等教育自学考试
招生宣传
成人教育
教学管理
通知公告
教务管理
政策法规
资料下载
毕业管理
自学考试
通知公告
教学管理
政策法规
资料下载
毕业管理
高职扩招
通知公告
政策法规
信息查询
川科在线
学院介绍
学院简介
部门设置
员工简介
投诉建议
招生宣传
成人教育
首页
>
成人教育
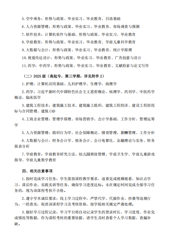
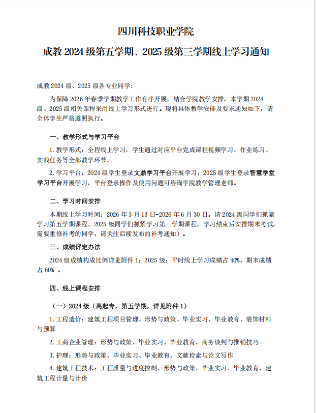
四川科技职业学院 成教 2024 级第五学期、2025 级第三学期线上学习通知
来源: 继续教育学院 编辑: rosy 日期: 2026 - 03 - 24
Copyright © 2006-2020 SCSTC.CN 天府校区:天府新区视高经济开发区花海大道大学路1号 仁寿校区:环天府新区天府大道陵州大学城1号 蜀ICP备18005196号-6